Introduction to Switching Regulators Circuit Diagram A buck converter or step-down converter is a DC-to-DC converter which decreases voltage, while increasing current, Both static and dynamic power losses occur in any switching regulator. Another technique is to insert a small resistor in the circuit and measure the voltage across it. This approach is more accurate and adjustable, but It has a 1.25V reference regulator part that also looks like the LM317. We can connect to the output to monitor the voltage and maintain stability. Well, it may be enough. You might start to get bored. 1.5V Switching Regulator circuit using KA34063. Next, Let's make a 1.5V Step-up Switching regulator circuit.

Figure 2. Conceptual Feedback Controlled Step-Down Regulator Practical Step-Down Switching Regulator Figure 3, a practical circuit using the LT ®10742 IC regulator, shows similarities to the conceptual regulator. Some new elements have also appeared. Components at the LT1074's "VCOMP" pin control the IC's frequency compensation, Step-Down Adjustable Voltage, Current Regulator Circuit using LM2673. Last Updated on February 7, 2025 by Swagatam Leave a Comment. (20V to 28V) to step down the voltage to a more normal 14.8V for gadgets. And, say those gadgets need 2A max. Step 2: Pick an LM2673S-ADJ. To get that output voltage to 14.8V you'll need a couple of resistors

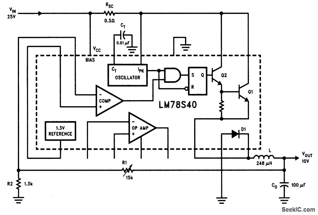
Buck converter Circuit Diagram
Last Updated on March 16, 2024 . Simple Step down Voltage Regulator Circuit designed by using IC LM2678. This Circuit takes 8 volt to 40 volt as input and gives 5 volt / 5 Amps Regulated DC as output. IC LM2678 from Texas Instruments is monolithic Integrated circuit which provide all of the active functions for Step down (buck) switching Regulator.

The major function of the voltage regulator is to drop the higher voltage into lower or the increase lower voltages into higher, that's why known as step down voltage regulator or step-up regulator respectively. However, many other types of voltage regulators also have been designed by circuit designers and engineers. Normally Linear voltage regulators has very low efficiency compared with switching regulators. Now we feel the pressing need to find something that can step DC voltages down and do it efficiently! Introduction to Buck Converters. Luckily such a device already exists, and it's called a buck converter or step down voltage regulators.

1.5V Switching Regulator circuit using KA34063 Circuit Diagram
This is known as a buck or step-down converter. Figure 1. Buck (step-down) converter simulation schematic . The buck or step-down converter can be used to accomplish a common task for power-management circuits: reducing a standard system-level voltage, such as 12 or 28 V, to a 5 or 3.3 V supply rail that is appropriate for low-voltage electronics.

A buck converter, also known as a step-down converter, is a high-energy efficiency DC-to-DC converter that steps down the input voltage to a lower output voltage while maintaining the same polarity. It uses lossless components like inductors, capacitors, and switches to achieve high efficiency. Output voltage regulation is achieved using PWM The important part of the circuit is LM2673, it is 3A Step-Down Voltage Regulator with Adjustable Current Limit. The LM2673 is Simple and easy to design with using off-the-shelf external components. The LM2673 series of regulators circuits that main function as a step-down or buck switching regulator, can drive up to 3-A load with excellent
